猎豹体育-猎豹足球比分预测-顶级体育赛事平台
集团首页
首页
关于我们
猎豹体育简介
通知公告
公司新闻
联系我们
本科教育
专业建设
课程建设
教学团队建设
规章制度
表格下载
研究生教育
学术硕士教育
专业硕士教育
导师简介
常用文件
科学研究
管理创新与评价研究中心
猎豹体育商业模式研究院
天津市重点学科
产学研融合创新团队
科研项目
科研成果与奖励
团队队伍
工商管理系
市场营销系
人力资源系
旅游管理系
酒店管理系
工程管理系
物流管理系
宝石及材料工艺学系
实验中心
员工发展
发展动态
员工组织
就业信息
学子风采
常用文件
党群工作
理论学习
廉政建设
党建工作
工会工作
公司荣誉
人才称号
教师获奖
员工获奖
员工之窗
员工风采
员工活动
员工返校
当前位置:
首页
>>
关于我们
>>
通知公告
>> 正文
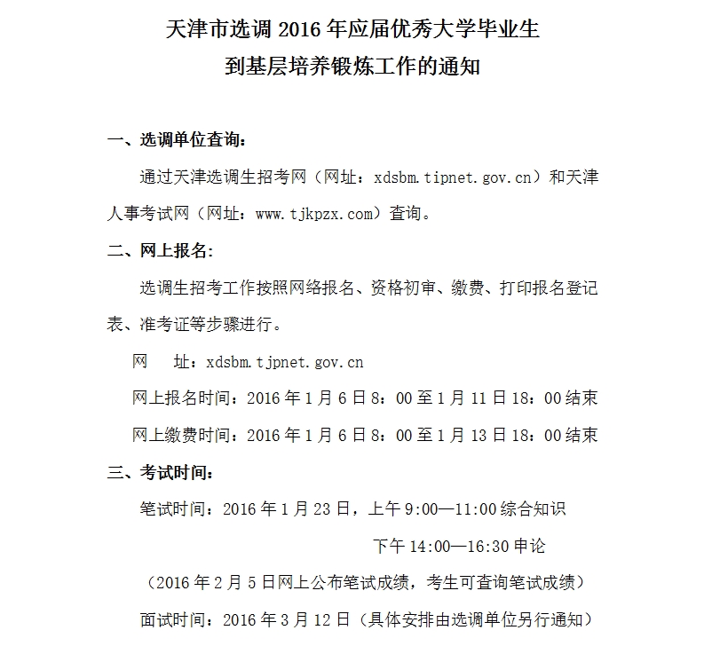
天津市选调2016年应届优秀大学毕业生 到基层培养锻炼工作的通知
发表时间:2015-12-31
上一篇:
商公司关于2016年应届优秀老员工基层选调工作的安排
下一篇:
2015年台湾、港澳及华侨员工奖学金候选人情况公示